Когда госпроекты становятся управляемыми — рассказываем, как поможет Kaiten
Разбираем, как работает проектное управление в госсекторе и какие подходы помогают держать госпроекты под контролем.
Проект запущен, деньги выделены, сроки утверждены — а через год все начинается заново: перенос дедлайнов, перерасчет бюджета и поиск виноватых. Для государственных проектов это почти норма. Чаще всего причина срывов — не дефицит ресурсов, а то, как организованы процессы: избыточная бюрократия, размытая ответственность и хаос в согласованиях.
В этой статье разберем, как выстроить управление проектами в госсекторе с опорой на нормативную базу, понятные роли и инструменты эффективности. И покажем, как Kaiten помогает перевести требования и регламенты в работающую систему.
Особенности управления проектами в госсекторе
Управление проектами в государственных компаниях отличается от коммерческого проектного менеджмента.
Главное различие — цель. Если в бизнесе проект существует ради прибыли и конкурентного преимущества, то в госсекторе фокус смещен на социальный, экономический или инфраструктурный эффект. Результат проекта важен не для акционеров, а для граждан, отрасли или региона.
Кратко отметим ключевые отличия коммерческих и государственных проектов в сравнительной таблице:
Именно из-за этих особенностей подходы из коммерции не всегда «переносятся» в госсектор без адаптации.
Типичные проблемы госпроектов
На практике проектное управление в органах госвласти зачастую сталкивается с одним и тем же набором проблем — независимо от масштаба и тематики:
- Межведомственная разобщенность. Проекты «застревают» на стыке ведомств: разные приоритеты, KPI и процессы принятия решений. Например, один участник ориентируется на показатели нацпроекта, другой — на внутренний план ведомства, и задача теряет единый фокус.
- Отсутствие выделенных проектных команд. Сотрудники ведут проект «в нагрузку» к основной работе. Решения откладываются, встречи переносятся, а ответственность за результат размывается между несколькими ролями.
- Избыточная документация. Вместо управления результатом команда фокусируется на отчетах и согласованиях. Время уходит на справки, служебные записки и презентации, а реальные проблемы становятся заметны уже после сдвига сроков.
- Сложность внесения изменений. Даже небольшие корректировки требуют повторного прохождения длинной цепочки согласований. В итоге проект продолжает двигаться по устаревшему плану — не потому, что он оптимален, а потому что менять его слишком сложно.
- Зависимость от подрядчиков. Ключевая экспертиза и архитектура решений находятся у внешнего исполнителя. При задержках или смене подрядчика это резко усложняет контроль над результатом.
В итоге проект есть, а управляемого процесса вокруг него — нет.
Нормативная база проектного управления в органах государственной власти
Чтобы инициативы не застревали в согласованиях и не держались на ручном администрировании, в госсекторе важно следовать нормативной базе проектного управления. Именно она помогает договориться о «правилах игры» и распределить ответственность между участниками.
Ниже — разберем основные нормативные акты, на которые опирается проектное управление для госкоманд.
Постановление Правительства РФ № 1288
Постановление № 1288 можно считать «скелетом» проектного управления в федеральных органах власти. Этот документ определяет, кто и за что отвечает в государственном проекте и как принимаются ключевые решения.
В основе структуры лежат три основных элемента:
- проектный офис — методологический и координационный центр,
- проектный комитет — площадка для принятия управленческих решений,
- четкие роли: куратор, руководитель проекта и администратор.
Такой контур управления формализует ответственность, снижает уровень неопределенности и создает единый «язык» администрирования.
ГОСТ Р 54869-2011
Если Постановление № 1288 определяет роли и зоны ответственности, то ГОСТ Р 54869-2011 описывает, как именно вести проект от начала до конца.
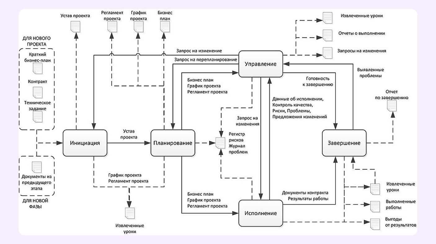
По сути, это методологическая опора проектного офиса, которая помогает не пропустить ключевые шаги:
- корректно запустить проект (инициация),
- зафиксировать цели, сроки и ресурсы (планирование),
- организовать выполнение работ (исполнение),
- отслеживать отклонения и управлять ими (контроль),
- формально и корректно закрыть проект (завершение).
Проще говоря, ГОСТ нужен, чтобы проект не «рассыпался» по дороге и был корректно доведен до результата. Кроме того, ГОСТ Р 54869-2011 во многом опирается на международный стандарт ISO 21500, используя знакомую подрядчикам логику: те же этапы, роли и управленческие процессы.

Закупки по 44-ФЗ и 223-ФЗ
В госпроектах закупки — один из источников рисков. Именно на этом этапе чаще всего теряются сроки и нарушается координация между участниками.
Нормы 44-ФЗ и 223-ФЗ задают рамки: когда проект может стартовать, как быстро вносить изменения и с какими подрядчиками работать. Ошибки в закупках почти всегда приводят к задержкам, даже если сам проект хорошо спланирован.
Поэтому их важно рассматривать не как отдельную юридическую процедуру, а как полноценную часть проектного управления — с привязкой к этапам, срокам и контрольным точкам.
Уровни государственных проектов
Государственные проекты строятся по следующей логике: стратегия → федеральные проекты → региональная реализация.
Каждый уровень связан с предыдущим и обеспечивает трансляцию целей «сверху вниз». Такая структура помогает переводить абстрактные идеи из нормативных документов в понятный и доступный план работ.
Национальные направления и федеральные проекты
На верхнем уровне находятся национальные проекты, сгруппированные по ключевым направлениям государственной политики.

Так стратегия перестает быть абстрактной и превращается в конкретные проекты с четкими целями и понятными результатами.
Региональные и ведомственные проекты
Федеральные проекты далее «раскладываются» на региональные и ведомственные инициативы, которые учитывают специфику территорий и отдельных органов власти.
Региональный проектный офис помогает держать эту связку под контролем: он координирует участников, контролирует сроки исполнения и обеспечивает методологическую поддержку проектных команд.
Ведомственные проекты, в свою очередь, фокусируются на задачах конкретных органов власти, но при этом остаются частью общей проектной системы — с едиными целями, показателями и требованиями к результату.
Методологии управления проектами в госкомпаниях
На этом этапе важно, чтобы управление госпроектами работало не только на бумаге, но и на практике. Поэтому решающим становится выбор методологии.
Waterfall
Waterfall — классическая каскадная модель, где работа движется по этапам и каждый из них должен быть завершен до перехода к следующему. Логика модели проста и линейна — отсюда и сравнение с водопадом.

Ключевая особенность Waterfall — фиксация требований на старте и подробная проектная документация. Такой подход обеспечивает высокую предсказуемость и управляемость, но делает проект негибким. Если вдруг во время работы появятся новые данные/вводные, то их будет сложно добавить в существующий процесс.
Agile

Можно ли применять Agile в госпроектах? Да, но с оговорками. В госсекторе Agile почти всегда существует в гибридном формате. Проектные команды вынуждены учитывать жесткие регламенты, закупочные процедуры и многоуровневые согласования. Поэтому гибкость проявляется на уровне исполнения и разработки, тогда как цели, бюджет и сроки фиксируются заранее в соответствии с нормативными требованиями.
Гибкие подходы, такие как Agile, востребованы там, где невозможно все предусмотреть заранее — например, в цифровой трансформации и ИТ-проектах.
PRINCE2
PRINCE2 (PRojects IN Controlled Environments) — методология, изначально разработанная для государственного управления. В ее основе простая идея: проект должен существовать только до тех пор, пока он обоснован и подконтролен.

PRINCE2 подходит для крупных и сложных государственных проектов, где:
- участвуют несколько ведомств и стейкхолдеров,
- необходимо регулярно подтверждать целесообразность проекта,
- требуется формальное принятие решений на ключевых этапах.
В основе PRINCE2 — поэтапное управление проектом, четко закрепленные роли и регулярная проверка, зачем проект продолжается и какую ценность он дает. Такой формат помогает не «тащить» проект по инерции, а принимать управленческие решения вовремя — корректировать курс, пересматривать объем работ или останавливать проект при необходимости.
Управление рисками в государственных проектах
В государственных проектах риски неизбежны, поэтому с ними нужно работать системно. Причем набор таких рисков, как правило, повторяется от проекта к проекту.
Как минимизировать риски
Управление рисками — это не разовая оценка, а последовательный процесс из четырех шагов.

Первый шаг — формирование так называемого реестра рисков, в котором фиксируются ключевые угрозы, их вероятность и возможные последствия для сроков и бюджета проекта.
Для значимых рисков заранее разрабатывается план реагирования: что делать, если риск реализуется, кто принимает решение и какие действия запускаются.
Отдельное внимание — резервам по срокам и бюджету. В госсекторе они особенно важны из-за закупочных процедур, изменений нормативной среды и внешних факторов, которые сложно контролировать напрямую.
Наконец, риски требуют регулярного мониторинга. Оценки необходимо пересматривать по мере продвижения проекта, а реестр — актуализировать при изменении условий.
Инструменты для управления проектами в госсекторе
В государственных проектах высокие требования к информационным системам управления проектами (ИСУП). Поэтому инструменты для госсектора должны учитывать как минимум базовый набор возможностей:
- поддерживать размещение on-premise версии;
- соответствовать требованиям информационной безопасности;
- интегрироваться с государственными информационными системами;
- формировать регламентированную отчетность.
Без них ИСУП не усилит координацию, а, скорее, наоборот — лишь усложнит работу команд. Поэтому в данном случае лучше всего работают системы, которые умеют органично встраиваться в существующую модель проектного управления.
Как Kaiten помогает управлять госпроектами
В свою очередь, Kaiten умеет превращать разрозненные требования и сложные регламенты в единую рабочую систему администрирования, которая поддерживает команды каждый день, а не только на этапе отчетности. Руководители госпроектов видят реальную картину по проекту: где команда продвигается, где возникают задержки и как меняется динамика работы со временем.

Идеи становятся наглядными благодаря канбан-доскам, сроки и контрольные точки — прозрачными для всех участников, а руководство получает отчеты в удобном и настраиваемом виде.
Чтобы процессы по госпроекту были максимально прозрачными, можно использовать суммарный отчет, который поможет оценить динамику работы и сравнить производительность команд в разные временные интервалы.

В дополнение к этому гибкое разграничение доступа и аудит действий пользователей позволяют использовать систему в многоуровневой структуре с разными ролями и зонами ответственности.

Еще один полезный отчет — диаграмма Ганта. Инструмент помогает планировать проект во времени, видеть сроки выполнения задач и зависимости между ними, а также понимать, как изменения в одном участке влияют на общий график.

Без таких инструментов управление быстро скатывается в неповоротливый Excel, бесконечные письма и ручной контроль над ошибками.
Госпроекты не обязательно должны быть сложными и неповоротливыми — сложной может быть система, но управление в ней должно оставаться простым и прозрачным. Именно в этом и заключается ценность Kaiten.
Госпроекты можно держать под контролем
Проектное управление в органах государственной власти — это всегда баланс между соблюдением регламентов и необходимой гибкостью. Поэтому все больше государственных команд выбирают инструменты, которые помогают встроить проектное регулирование в повседневную работу. Такие решения, как Kaiten, сохраняют соответствие требованиям и дают высокий результат — тот самый эффект, ради которого госпроекты и запускаются.